Instance Verification Kit (IVK)
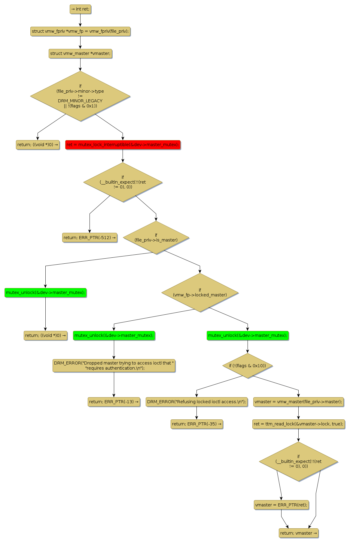
mutex lock @ [30306+51+/linux-3.19-rc1/drivers/gpu/drm/vmwgfx/vmwgfx_drv.c]
Instance Signature: master_mutex
|
The Matching Pair Graph:
|
|
Function Name
|
Control Flow Graph (CFG)
|
Events Flow Graph (EFG)
|
Source Correspondence
|
|
vmw_master_check
|
|
|
[30015+16+/linux-3.19-rc1/drivers/gpu/drm/vmwgfx/vmwgfx_drv.c]
|